Tässä artikkelissa käydään läpi yleisiä asioita prosessien kuvaamisesta. Lisäksi esittelemme Cleverom -työkalun, jonka avulla prosessien kuvaaminen sujuu helposti ja sujuvasti.
Prosessien kuvaaminen on keskeinen osa liiketoiminnan kehittämistä ja tehokkuuden parantamista. Kuvaaminen mahdollistaa organisaatiolle selkeän käsityksen toimintatavoistaan ja auttaa tunnistamaan pullonkauloja, tehostamaan resurssien käyttöä sekä parantamaan yleistä suorituskykyä.
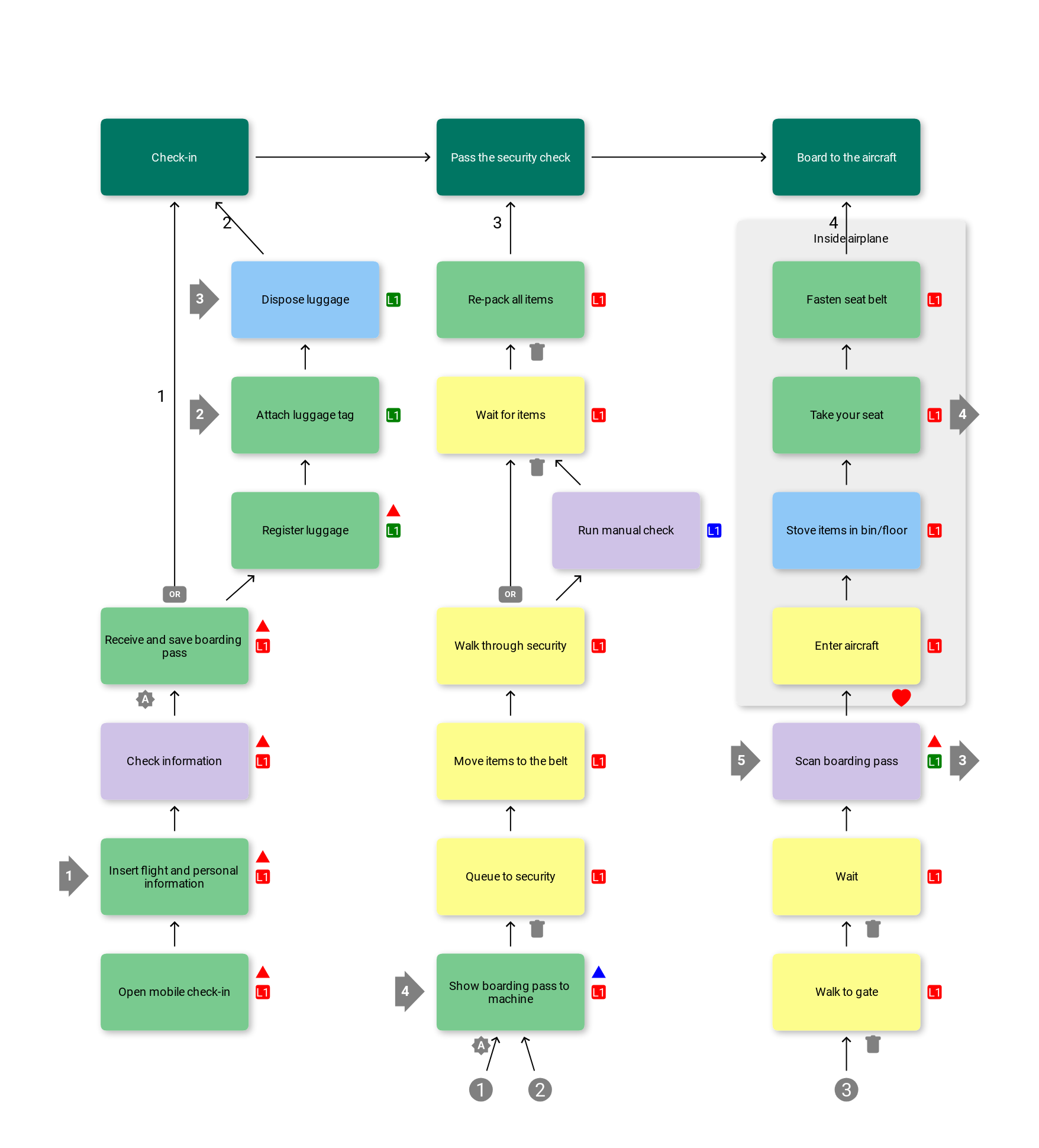
Alla on esimerkki Cleverom -työkalulla tehdystä lentokentän check-in -prosessista. Prosessikuvausta luetaan alhaalta ylös ja vasemmalta oikealle.

Miksi prosessien kuvaaminen on tärkeää?
Prosessien kuvaaminen on keskeinen osa liiketoiminnan kehitystä ja tehokkuuden parantamista. Se selkeyttää resurssien allokointia ja osoittaa mahdollisuudet toiminnan standardisoimiseen sekä hukan poistoon. Liiketoimintaprosessien selkeä kuvaus auttaa myös uusia työntekijöitä perehtymään nopeammin organisaation toimintaan ja sitoutumaan paremmin tavoitteisiin.
Prosessien kuvaamisen avulla voidaan myös vähentää virheitä ja parantaa sisäistä kommunikaatiota. Kuvaaminen toimii perustana jatkuvan parantamisen kulttuurille organisaation oppiessa tunnistamaan mahdolliset ongelmat ja tekemään tarvittavat muutokset tehokkaasti.
Teknologian rooli prosessien kuvaamisessa
Teknologian rooli on korvaamaton prosessien kuvaamisessa. Erilaiset kaaviotyökalut, ohjelmistot ja automaatiotekniikat tekevät prosessien kuvaamisesta entistäkin helpompaa ja tehokkaampaa. Visuaalisten apuvälineiden avulla organisaatiot voivat luoda selkeitä ja helposti ymmärrettäviä prosessikaavioita, ja automaatio voi auttaa seuraamaan suorituskykyä reaaliajassa.
Lisäksi teknologia tarjoaa mahdollisuuden helpottaa prosessien päivityksiä ja varmistaa, että kaikki organisaatiosi sidosryhmät ovat ajan tasalla. Kuvaaminen myös mahdollistaa reaaliaikaisen yhteistyön eri tiimien välillä, edistäen avoimuutta ja tehokasta tiedonvaihtoa.
Prosessien kuvaamisen hyödyt pitkällä aikavälillä
Prosessien kuvaamisen hyödyt eivät rajoitu vain hetkellisiin parannuksiin. Pitkällä aikavälillä organisaatio voi hyötyä paremmasta joustavuudesta, kyvystä sopeutua muutoksiin nopeammin ja jatkuvasta oppimisesta. Prosessien kuvaaminen luo perustan jatkuvalle parantamiselle ja innovaatiolle, kun organisaatio oppii omista toimintatavoistaan ja löytää uusia tapoja tehostaa toimintaansa.
Lisäksi prosessien kuvaaminen auttaa organisaatiota pysymään kilpailukykyisenä, kun se kykenee nopeasti reagoimaan markkinoiden muutoksiin ja asiakkaiden tarpeisiin. Tämä pitkän aikavälin näkökulma tekee prosessien kuvaamisesta investoinnin organisaation menestykseen.
Neljä askelta onnistuneeseen prosessien kuvaamiseen
Onnistuneeseen prosessien kuvaukseen tarvitaan systemaattinen lähestymistapa. Neljä tärkeintä askelta ovat:
- Prosessin määrittely: Ensin on määriteltävä, mitä prosessia halutaan kuvata. Tämän tulee sisältää prosessin tavoitteet, odotetut tulokset, osallistujat ja resurssit.
- Prosessin vaiheiden tunnistaminen: Seuraavaksi on tunnistettava prosessin vaiheet. Tämä voidaan tehdä haastattelemalla prosessin osallistujia, tutkimalla prosessin dokumentteja tai seuraamalla prosessin etenemistä.
- Prosessin kuvauksen luominen: Kerättyjen tietojen perusteella luodaan prosessin kuvaus. Tämä voi olla visuaalinen prosessikaavio tai kirjallinen kuvaus.
- Prosessin kuvauksen arviointi: Prosessin kuvauksen on oltava selkeä ja ymmärrettävissä kaikille, joille se on tarkoitettu. Siksi on tärkeää arvioida prosessin kuvaus ennen sen käyttöönottoa.
Prosessien kuvaamista SHINGO-SIPOC -menetelmällä – mitä ne ovat?
SIPOC-menetelmä
SIPOC on prosessikehitystyökalu, joka kiteyttää toiminnan viitekehyksen viiteen pääelementtiin: toimittajat, syötteet, prosessi, tulosteet ja asiakkaat. Diagrammi selkeyttää prosessin kokonaisuutta ja auttaa tunnistamaan sidosryhmät. Toimittajat toimittavat syötteet, jotka prosessi muuntaa tulosteiksi asiakkaille. SIPOC tarjoaa ymmärryksen prosessista, auttaa sidosryhmien tunnistamisessa ja mahdollistaa selkeän kommunikaation. Sen avulla voidaan havaita parannusmahdollisuuksia, ja kuvaus toimii pohjana jatkokartoituksille. SIPOC tehostaa prosessien hallintaa ja auttaa löytämään parannusmahdollisuuksia organisaation tavoitteiden saavuttamiseksi.

SHINGO & SIPOC yhdessä
SHINGO-menetelmä ja SIPOC-malli ovat kaksi erillistä, mutta toisiaan täydentävää työkalua prosessien kuvauksessa ja ymmärtämisessä. SIPOC-mallia käytetään prosessin perusrakenteen hahmottamiseen, kuvaten prosessin vaiheet, sisääntulot, toimittajat, lähtötuotokset ja asiakkaat. SIPOC auttaa hahmottamaan kokonaisrakenteen ja tunnistamaan osapuolet. SHINGO-menetelmää puolestaan käytetään syventämään ymmärrystä prosessista ja löytämään kehitysmahdollisuuksia.
SHINGO:lla analysoidaan jokainen SIPOC-elementti. Menetelmällä tähdätään lisäarvon tuottamiseen ja laadun varmistamiseen. SHINGO korostaa jatkuvaa parantamista, jonka työkaluina käytetään esimerkiksi PDCA-sykliä. Lean-periaatteet, kuten hukan poistaminen ja resurssien optimointi, ovat täysin soveltuvia SHINGO-menetelmän oppeihin. Lopuksi SIPOC ja SHINGO yhdistetään. Näin saadaan kattava näkemys prosessista ja sen mahdollisista parannuskohteista.
Tekemämme Cleverom on maailman ainut työkalu, jolla voit kuvata prosesseja SHINGO-SIPOC -menetelmällä.
Näin aloitat prosessien kuvaamisen helposti ja nopeasti
- Tee ilmainen käyttäjätili Cleverom-työkaluun osoitteessa cleverom.com
- Valitse avautuneesta näkymästä “Create a new process”
- Anna prosessikuvauksellesi nimi
- Valitse näkyvyydeksi julkinen tai yksityinen ja paina “Create”
- Tämän jälkeen voit aloittaa prosessien kuvaamisen, helposti ja nopeasti!

